2024秋季勤工助学岗位招聘
勤工助学是学校学生资助工作的重要组成部分,我校勤工助学活动按照学有余力、自愿申请、信息公开、扶困优先、竞争上岗、遵纪守法的原则,在不影响正常教学秩序和学生正常学习的前提下有组织地开展。2024年秋季学期校内勤工助学岗位招聘涉及多个二级学院和部门,有意愿参加的同学快来查看报名吧!





一、招聘安排
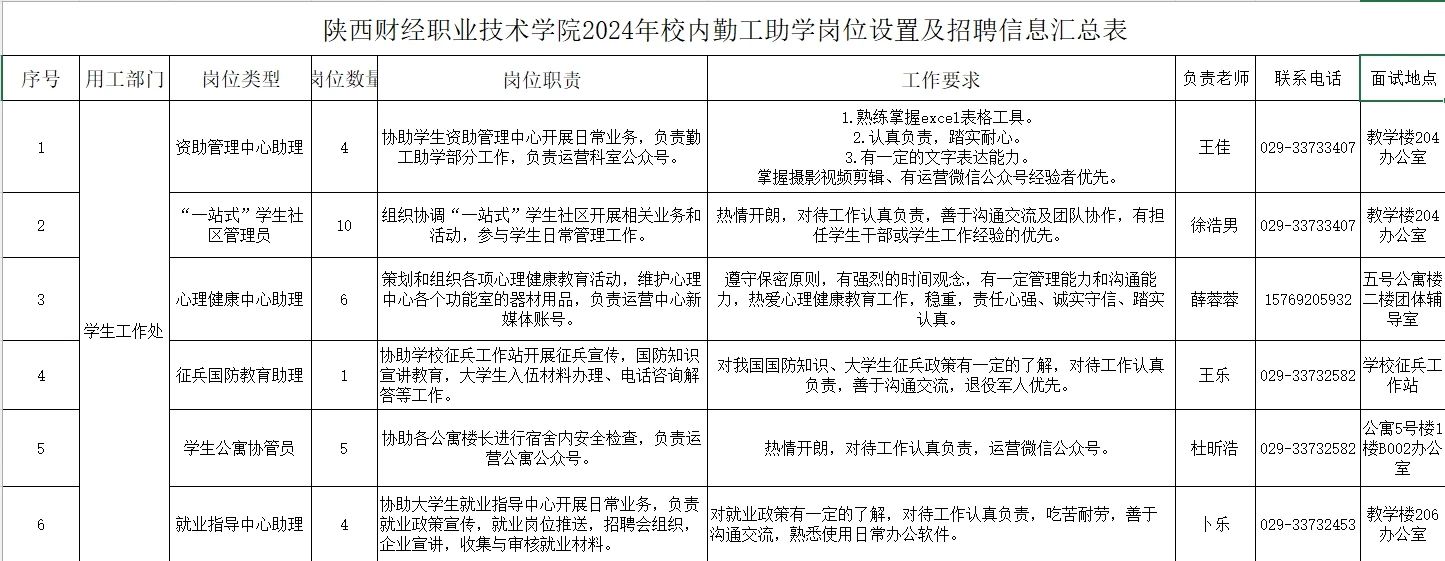
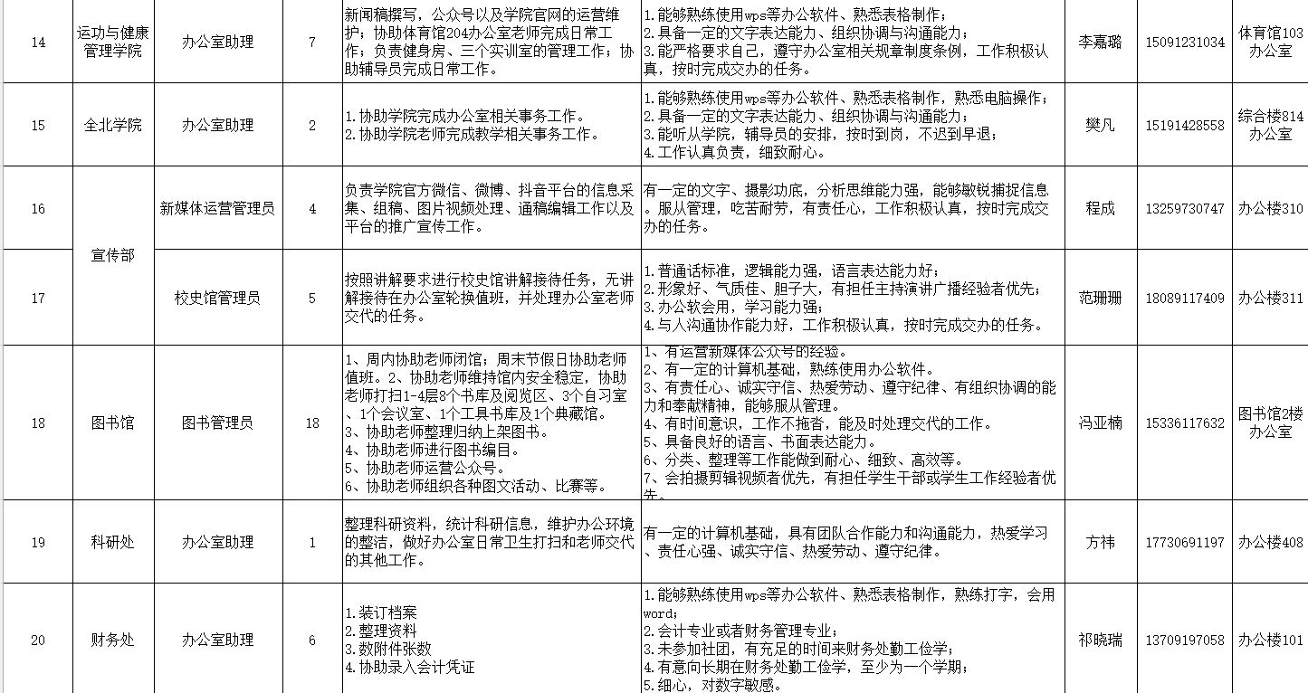
1、岗位信息。公开发布勤工助学岗位需求信息,详见《陕西财经职业技术学院2024年校内勤工助学岗位设置及招聘信息汇总表》;
2、学生申请。9月11日-21日学生自行下载打印填写《陕西财经职业技术学院学生勤工助学申请表》(附件1),经辅导员签字后统一交至用工部门,学生可扫描下方二维码加入“2024秋季陕财职院勤工助学信息发布群”QQ群(群号:781015434),用工部门会在群内发布面试信息并进行统一面试;

提示:该二维码为学校学生资助管理中心唯一官方信息发布群,请各位同学认准群号进群,以防被骗。
3、部门面试。9月21日—9月29日为各部门组织面试,面试通过后即可安排上岗;
4、汇总名单。用工部门面试合格后于9月30日前将《陕西财经职业技术学院勤工助学学生信息汇总表》(附件2)电子版报学生处学生资助管理中心204办公室王佳处。
二、注意事项
1、用工部门负责对参加勤工助学学生的思想教育和日常管理。组织学生开展必要的勤工助学岗前培训、安全教育和职业道德教育。加强勤工助学活动与劳动教育相结合,在工作中积累就业经验,培育创造性劳动能力和诚实守信的合法劳动意识;
2、用工部门在满足岗位要求的前提下,应优先聘用考虑家庭经济困难学生。所聘学生正式上岗后,由各用工单位进行考核,学生资助管理中心不定期抽查履岗情况;
3、各用工部门应按照学生实际工作时间、工作量,按需如实申报学生勤工助学岗位并填写相关材料,如有弄虚作假,一经发现,则立即取消该部门勤工助学岗位设置。